Product Summary
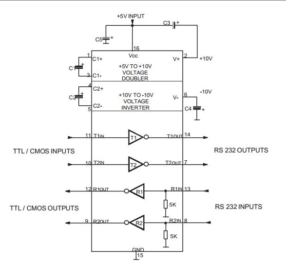
The ST232EBN is a 2 driver 2 receiver device designed for RS-232 and V.28 communications in harsh enviroments. Each transmitter output and receiver input is protected against ± 15KV electrostatic discharge (ESD) shocks. The drivers meet all EIA/TIA-232E and CCITT V.28 specifications at data rates up to 120Kbps, when loaded in accordance with the EIA/TIA-232Especification. The ST232EBN uses a single 5V supply voltage. The ST232EBN operates with four 1µF capacitors, further reducing cost and board space.
Parametrics
ST232EBN absolute maximum ratings: (1)Supply Voltage -0.3 to 6 V; (2)Extra Positive Voltage: (VCC - 0.3) to 14 V; (3)Extra Negative Voltage: -14 to 0.3 V; (4)Transmitter Input Voltage Range: -0.3 to (V+ + 0.3) V; (5)Receiver Input Voltage Range: ±30 V; (6)Transmitter Output Voltage Range: (V- - 0.3) to (V+ + 0.3) V; (7)Receiver Output Voltage Range: -0.3 to (VCC + 0.3) V; (8)Storage Temperature Range: -65 to +150℃.
Features
ST232EBN features: (1)ESD protection for RS-232 I/O pins: ±15KV human body model; (2)guaranteed 120 kbps date rate; (3)guaranteed slewrate range 3 to 30 V/μs; (4)operate from a single 5V power supply.
Diagrams
| Image | Part No | Mfg | Description | ![]() |
Pricing (USD) |
Quantity | ||||||||||||
|---|---|---|---|---|---|---|---|---|---|---|---|---|---|---|---|---|---|---|
![]() |
![]() ST232EBN |
![]() |
![]() IC TRANSCEIVER 5V RS232 16 DIP |
![]() Data Sheet |
![]() Negotiable |
|
||||||||||||
| Image | Part No | Mfg | Description | ![]() |
Pricing (USD) |
Quantity | ||||||||||||
![]() |
![]() ST230C |
![]() Other |
![]() |
![]() Data Sheet |
![]() Negotiable |
|
||||||||||||
![]() |
![]() ST230C04C0 |
![]() |
![]() SCR PHASE CONT 400V 410A A-PUK |
![]() Data Sheet |
![]()
|
|
||||||||||||
![]() |
![]() ST230C08C0 |
![]() |
![]() SCR PHASE CONT 800V 410A A-PUK |
![]() Data Sheet |
![]()
|
|
||||||||||||
![]() |
![]() ST230C08C0L |
![]() Vishay Semiconductors |
![]() SCR Modules 410 Amp 800 Volt 780 Amp IT(RMS) |
![]() Data Sheet |
![]()
|
|
||||||||||||
![]() |
![]() ST230C12C0 |
![]() |
![]() SCR PHASE CONT 1200V 410A A-PUK |
![]() Data Sheet |
![]()
|
|
||||||||||||
![]() |
![]() ST230C12C0L |
![]() Vishay Semiconductors |
![]() SCR Modules 410 Amp 1200 Volt 780 Amp IT(RMS) |
![]() Data Sheet |
![]()
|
|
||||||||||||
(China (Mainland))










