Product Summary
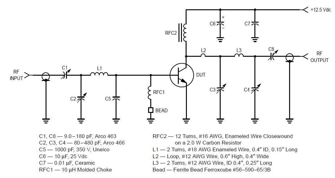
The MRF492 is an NPN silicon RF power transistor. It is designed for 12.5 volt low band VHF large–signal power amplifier applications in commercial and industrial FM equipment.
Parametrics
MRF492 absolute maximum ratings: (1)Collector–Emitter Voltage VCEO: 18 Vdc; (2)Collector–Base Voltage VCBO: 36 Vdc; (3)Emitter–Base Voltage VEBO: 4.0 Vdc; (4)Collector Current — Continuous IC: 20 Adc; (5)Total Device Dissipation @ TC = 25℃ PD: 250 Watts; Derate above 25℃ PD: 1.43 W/℃; (6)Storage Temperature Range Tstg: -65 to +150℃.
Features
MRF492 features: (1)Specified 12.5 V, 50 MHz Characteristics: Output Power = 70 W; Minimum Gain = 11 dB; Efficiency = 50%; (2)Load Mismatch Capability at High Line and RF Overdrive.
Diagrams

| Image | Part No | Mfg | Description | ![]() |
Pricing (USD) |
Quantity | ||||||||||||||||||||||
|---|---|---|---|---|---|---|---|---|---|---|---|---|---|---|---|---|---|---|---|---|---|---|---|---|---|---|---|---|
![]() |
![]() MRF492 |
![]() Advanced Semiconductor, Inc. |
![]() Transistors RF MOSFET Power RF Transistor |
![]() Data Sheet |
![]()
|
|
||||||||||||||||||||||
| Image | Part No | Mfg | Description | ![]() |
Pricing (USD) |
Quantity | ||||||||||||||||||||||
![]() |
![]() MRF403 |
![]() |
![]() SW ROTARY 4P 2-3POS PC |
![]() Data Sheet |
![]()
|
|
||||||||||||||||||||||
![]() |
![]() MRF403-RO |
![]() NKK Switches |
![]() Rotary Switches LO PROF SHFT 2-3 POS |
![]() Data Sheet |
![]()
|
|
||||||||||||||||||||||
![]() |
![]() MRF406 |
![]() Other |
![]() |
![]() Data Sheet |
![]() Negotiable |
|
||||||||||||||||||||||
![]() |
![]() MRF412 |
![]() Other |
![]() |
![]() Data Sheet |
![]() Negotiable |
|
||||||||||||||||||||||
![]() |
![]() MRF421 |
![]() Other |
![]() |
![]() Data Sheet |
![]() Negotiable |
|
||||||||||||||||||||||
![]() |
![]() MRF422 |
![]() M/A-COM Technology Solutions |
![]() Transistors RF Bipolar Power 2-30MHz 150Watts 28Volt Gain 10dB |
![]() Data Sheet |
![]()
|
|
||||||||||||||||||||||
(China (Mainland))












