Product Summary
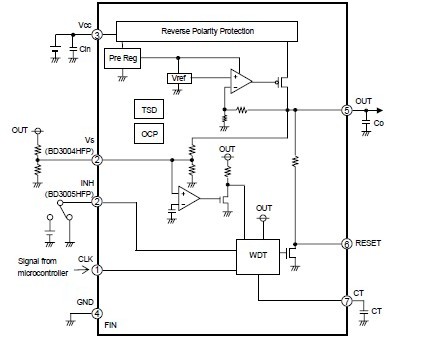
The BD3005HFP-TR low bias current regulator and watchdog timer features a high 50 V breakdown voltage and is compatible with on-board vehicle microcontrollers. It offers an output current of 500 mA while limiting bias current to 80 μA (Typ.). The series supports the use of ceramic capacitors as output phase compensation capacitors.The reset detection voltage can be changed by connecting a resistor to the Vs pin. The BD3005HFP-TR watchdog timer can be switched on and off using the INH pin input logic.
Parametrics
BD3005HFP-TR absolute maximum ratings: (1)Vcc applied voltage Vcc: -15 to +50*1 V; (2)Vs pin voltage(BD3004HFP) Vs: -0.3 to +15 V; (3)INH pin voltage(BD3005HFP) VINH: -0.3 to +15 V; (4)Regulator output pin voltage VOUT: -0.3 to +15 V; (5)Reset output pin voltage VRO: -0.3 to +15 V; (6)Watchdog input pin voltage VCLK: -0.3 to +15 V; (7)Reset delay setting pin voltage VCT: -0.3 to +15 V; (8)Output current IOUT: 500 mA; (9)Power dissipation Pd: 1.6*2 W; (10)Operating temperature range Topr: -40 to +125 ℃; (11)Storage temperature range Tstg: -55 to +150 ℃; (12)Maximum junction temperature Tjmax: 150 ℃.
Features
BD3005HFP-TR features: (1)5 V/500 mA regulators for microcontrollers; (2)Super-low bias current: 80 μA (Typ.); (3)Low-saturation voltage type P-channel DMOS output transistors; (4)High precision output voltage: 5 V ±2%; (5)Low-ESR ceramic capacitors can be used as output capacitors; (6)Vcc Maximum applied voltage: 50 V; (7)Built-in overcurrent protection circuit and thermal shutdown circuit; (8)Built-in reverse connection breakdown prevention circuit; (9)Back current flow protection during sudden battery failures, making it a highly reliable 5 V regulator; (10)HRP7 package.
Diagrams

| Image | Part No | Mfg | Description | ![]() |
Pricing (USD) |
Quantity | ||||||||||||
|---|---|---|---|---|---|---|---|---|---|---|---|---|---|---|---|---|---|---|
![]() |
![]() BD3005HFP-TR |
![]() ROHM Semiconductor |
![]() Low Dropout (LDO) Regulators REG W/FIXED DETECTOR AND WATCHDOG TIMER |
![]() Data Sheet |
![]()
|
|
||||||||||||
| Image | Part No | Mfg | Description | ![]() |
Pricing (USD) |
Quantity | ||||||||||||
![]() |
![]() BD3005HFP-TR |
![]() ROHM Semiconductor |
![]() Low Dropout (LDO) Regulators REG W/FIXED DETECTOR AND WATCHDOG TIMER |
![]() Data Sheet |
![]()
|
|
||||||||||||
![]() |
![]() BD30KA5WFP-E2 |
![]() ROHM Semiconductor |
![]() Low Dropout (LDO) Regulators 3.0V; 0.5A |
![]() Data Sheet |
![]()
|
|
||||||||||||
![]() |
![]() BD30KA5WF-E2 |
![]() ROHM Semiconductor |
![]() Low Dropout (LDO) Regulators 3.0V; 0.5A |
![]() Data Sheet |
![]()
|
|
||||||||||||
![]() |
![]() BD30KA5FP-E2 |
![]() ROHM Semiconductor |
![]() Low Dropout (LDO) Regulators LDO REG 3V 0.5A 3PIN |
![]() Data Sheet |
![]()
|
|
||||||||||||
![]() |
![]() BD3005HFP |
![]() Other |
![]() |
![]() Data Sheet |
![]() Negotiable |
|
||||||||||||
![]() |
![]() BD3004HFP-TR |
![]() ROHM Semiconductor |
![]() Low Dropout (LDO) Regulators REGULATOR 5V ADJ |
![]() Data Sheet |
![]()
|
|
||||||||||||
(China (Mainland))











