Product Summary
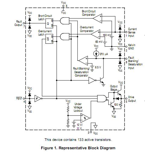
The MC33153DR2G is specifically designed as an IGBT driver for high power applications that include ac induction motor control, brushless dc motor control and uninterruptable power supplies. Although
designed for driving discrete and module IGBTs, the MC33153DR2G offers a cost effective solution for driving power MOSFETs and Bipolar Transistors. Device protection features include the choice of desaturation or overcurrent sensing and undervoltage detection. These devices are available in dual−in−line and surface mount packages.
Parametrics
MC33153DR2G absolute maximum ratings: (1)Power Supply Voltage: 20V; (2)Logic Input: VEE -0.3 to VCC V; (3)Current Sense Input: -0.3 to VCC V; (4)Blanking/Desaturation Input: -0.3 to VCC V; (5)Operating Junction Temperature: +150℃; (6)Operating Ambient Temperature: -40 to +105℃; (7)Storage Temperature Range: -65 to +150℃.
Features
MC33153DR2G features: (1)High Current Output Stage: 1.0 A Source/2.0 A Sink; (2)Protection Circuits for Both Conventional and Sense IGBTs; (3)Programmable Fault Blanking Time; (4)Protection against Overcurrent and Short Circuit; (5)Undervoltage Lockout Optimized for IGBT’s; (6)Negative Gate Drive Capability; (7)Cost Effectively Drives Power MOSFETs and Bipolar Transistors; (8)Pb-Free Packages are Available.
Diagrams
| Image | Part No | Mfg | Description | ![]() |
Pricing (USD) |
Quantity | ||||||||||||
|---|---|---|---|---|---|---|---|---|---|---|---|---|---|---|---|---|---|---|
![]() |
![]() MC33153DR2G |
![]() ON Semiconductor |
![]() Motor / Motion / Ignition Controllers & Drivers 1A Source/2A Sink |
![]() Data Sheet |
![]()
|
|
||||||||||||
| Image | Part No | Mfg | Description | ![]() |
Pricing (USD) |
Quantity | ||||||||||||
![]() |
![]() MC3302/4 |
![]() Other |
![]() |
![]() Data Sheet |
![]() Negotiable |
|
||||||||||||
![]() |
![]() MC33023 |
![]() Other |
![]() |
![]() Data Sheet |
![]() Negotiable |
|
||||||||||||
![]() |
![]() MC33023DW |
![]() ON Semiconductor |
![]() Current Mode PWM Controllers Single Ended Voltage |
![]() Data Sheet |
![]() Negotiable |
|
||||||||||||
![]() |
![]() MC33023DWG |
![]() ON Semiconductor |
![]() Current Mode PWM Controllers Single Ended Voltage or Current Mode PWM |
![]() Data Sheet |
![]()
|
|
||||||||||||
![]() |
![]() MC33023DWR2 |
![]() ON Semiconductor |
![]() Current Mode PWM Controllers Single Ended Voltage |
![]() Data Sheet |
![]() Negotiable |
|
||||||||||||
![]() |
![]() MC33023DWR2G |
![]() ON Semiconductor |
![]() Current Mode PWM Controllers Single Ended Voltage or Current Mode PWM |
![]() Data Sheet |
![]()
|
|
||||||||||||
(China (Mainland))










