Product Summary
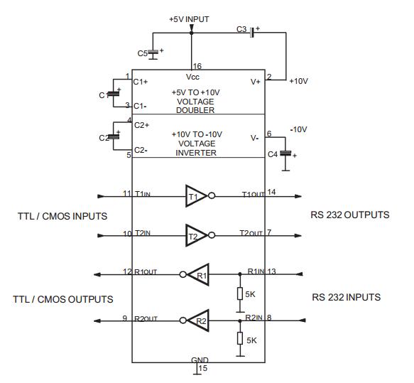
The ST202ECDR is a 2 driver 2 receiver device designed for RS-232 and V.28 communications in harsh enviroments. Each transmitter output and receiver input is protected against ± 15KV electrostatic discharge (ESD) shocks. The drivers meet all EIA/TIA-232E and CCITT V.28 specifications at data rates up to 120Kbps, when loaded in accordance with the EIA/TIA-232Especification.
The ST202ECDR uses a single 5V supply voltage. The ST232E operates with four 1µF capacitors, while the ST202E operates with four 0.1μF capacitors, further reducing cost and board space.
Parametrics
ST202ECDR absolute maximum ratings: (1)Supply Voltage: -0.3 to 6 V; (2)V+ Extra Positive Voltage: (VCC - 0.3) to 14 V; (3)V- Extra Negative Voltage: -14 to 0.3 V; (4)Transmitter Input Voltage Range: -0.3 to (V+ + 0.3) V; (5)Receiver Input Voltage Range: ±30 V; (6)Transmitter Output Voltage Range: (V- - 0.3) to (V+ + 0.3) V; (7)Receiver Output Voltage Range: -0.3 to (VCC + 0.3) V; (8)Storage Temperature Range: -65 to +150℃.
Features
ST202ECDR features: (1)ESD protection for RS-232 I/O pins: ± 15 KV human body model; (2)guaranteed 120kbps date rate; (3)guaranteed slew rate range 3 to 30V/μs; (4)operate from a single 5V power supply.
Diagrams
| Image | Part No | Mfg | Description | ![]() |
Pricing (USD) |
Quantity | ||||||||||||||||
|---|---|---|---|---|---|---|---|---|---|---|---|---|---|---|---|---|---|---|---|---|---|---|
![]() |
![]() ST202ECDR |
![]() STMicroelectronics |
![]() Buffers & Line Drivers 5V 2Driver/2Receiver |
![]() Data Sheet |
![]()
|
|
||||||||||||||||
| Image | Part No | Mfg | Description | ![]() |
Pricing (USD) |
Quantity | ||||||||||||||||
![]() |
![]() ST20002B |
![]() |
![]() CURRENT LIMITER INRUSH 20OHM |
![]() Data Sheet |
![]()
|
|
||||||||||||||||
![]() |
![]() ST2001FX |
![]() |
![]() TRANSISTOR PWR NPN ISOWATT218FX |
![]() Data Sheet |
![]()
|
|
||||||||||||||||
![]() |
![]() ST200PG1SPRF |
![]() Honeywell |
![]() Industrial Pressure / Force Sensors SST Pressure Transducers |
![]() Data Sheet |
![]()
|
|
||||||||||||||||
![]() |
![]() ST2012SB32768C0HPWBB |
![]() AVX |
![]() Crystals 7.0pF 32.768kHz |
![]() Data Sheet |
![]()
|
|
||||||||||||||||
![]() |
![]() ST2012SB32768E0HPWBB |
![]() AVX |
![]() Crystals 9.0pF 32.768kHz |
![]() Data Sheet |
![]()
|
|
||||||||||||||||
![]() |
![]() ST2012SB32768H5HPWAA |
![]() AVX |
![]() Crystals 12.5pF 32.768kHz |
![]() Data Sheet |
![]()
|
|
||||||||||||||||
(China (Mainland))










