Product Summary
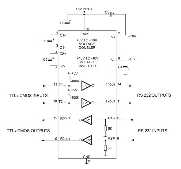
The ST232ABN is a 2 driver, 2 receiver device following EIA/TIA-232 and V.28 communication standard. It is particularly suitable for applications where ±12V is not available. The ST232ABN uses a single 5V power supply and only four external capacitors (0.1μF). Typical applications are in: Portable Computers, Low Power Modems, Interfaces Translation, Battery Powered RS-232 System and Multi-Drop RS-232 Networks.
Parametrics
ST232ABN absolute maximum ratings: (1)Supply Voltage: -0.3 to 6 V; (2)Extra Positive Voltage: (VCC -0.3) to 13.2 V; (3)Extra Negative Voltage: 0.3 to -13.2 V; (4)Transmitter Input Voltage Range: -0.3 to (VCC + 0.3) V; (5)Receiver Input Voltage Range: ±30 V; (6)Transmitter Output Voltage Range: ±15 V; (7)Receiver Output Voltage Range: -0.3 to (VCC + 0.3) V.
Features
ST232ABN features: (1)supply voltage range: 4.5 to 5.5V; (2)supply current noload: 1.5mA; (3)transmitter output voltage swing: ±9V; (4)receiver propagation delay: 0.1μs; (5)receiver input voltage range: ±30V; (6)operating temperture range: -40℃ to 85℃, 0℃ to 70℃.
Diagrams
| Image | Part No | Mfg | Description | ![]() |
Pricing (USD) |
Quantity | ||||||||||||
|---|---|---|---|---|---|---|---|---|---|---|---|---|---|---|---|---|---|---|
![]() |
![]() ST232ABN |
![]() STMicroelectronics |
![]() Buffers & Line Drivers 5V 2Driver/2Receiver |
![]() Data Sheet |
![]() Negotiable |
|
||||||||||||
| Image | Part No | Mfg | Description | ![]() |
Pricing (USD) |
Quantity | ||||||||||||
![]() |
![]() ST230C |
![]() Other |
![]() |
![]() Data Sheet |
![]() Negotiable |
|
||||||||||||
![]() |
![]() ST230C04C0 |
![]() |
![]() SCR PHASE CONT 400V 410A A-PUK |
![]() Data Sheet |
![]()
|
|
||||||||||||
![]() |
![]() ST230C08C0 |
![]() |
![]() SCR PHASE CONT 800V 410A A-PUK |
![]() Data Sheet |
![]()
|
|
||||||||||||
![]() |
![]() ST230C08C0L |
![]() Vishay Semiconductors |
![]() SCR Modules 410 Amp 800 Volt 780 Amp IT(RMS) |
![]() Data Sheet |
![]()
|
|
||||||||||||
![]() |
![]() ST230C12C0 |
![]() |
![]() SCR PHASE CONT 1200V 410A A-PUK |
![]() Data Sheet |
![]()
|
|
||||||||||||
![]() |
![]() ST230C12C0L |
![]() Vishay Semiconductors |
![]() SCR Modules 410 Amp 1200 Volt 780 Amp IT(RMS) |
![]() Data Sheet |
![]()
|
|
||||||||||||
(China (Mainland))










